Immediate Assistance on Demand
Immediate assistance is especially useful for scenarios like urgent surgeries, treatments, and other crises. However, to prevent instances of fraud, it is imperative to do a thorough assessment of beneficiary entitlement. This section details on one such implementation using multiple stages of approvals.
Process
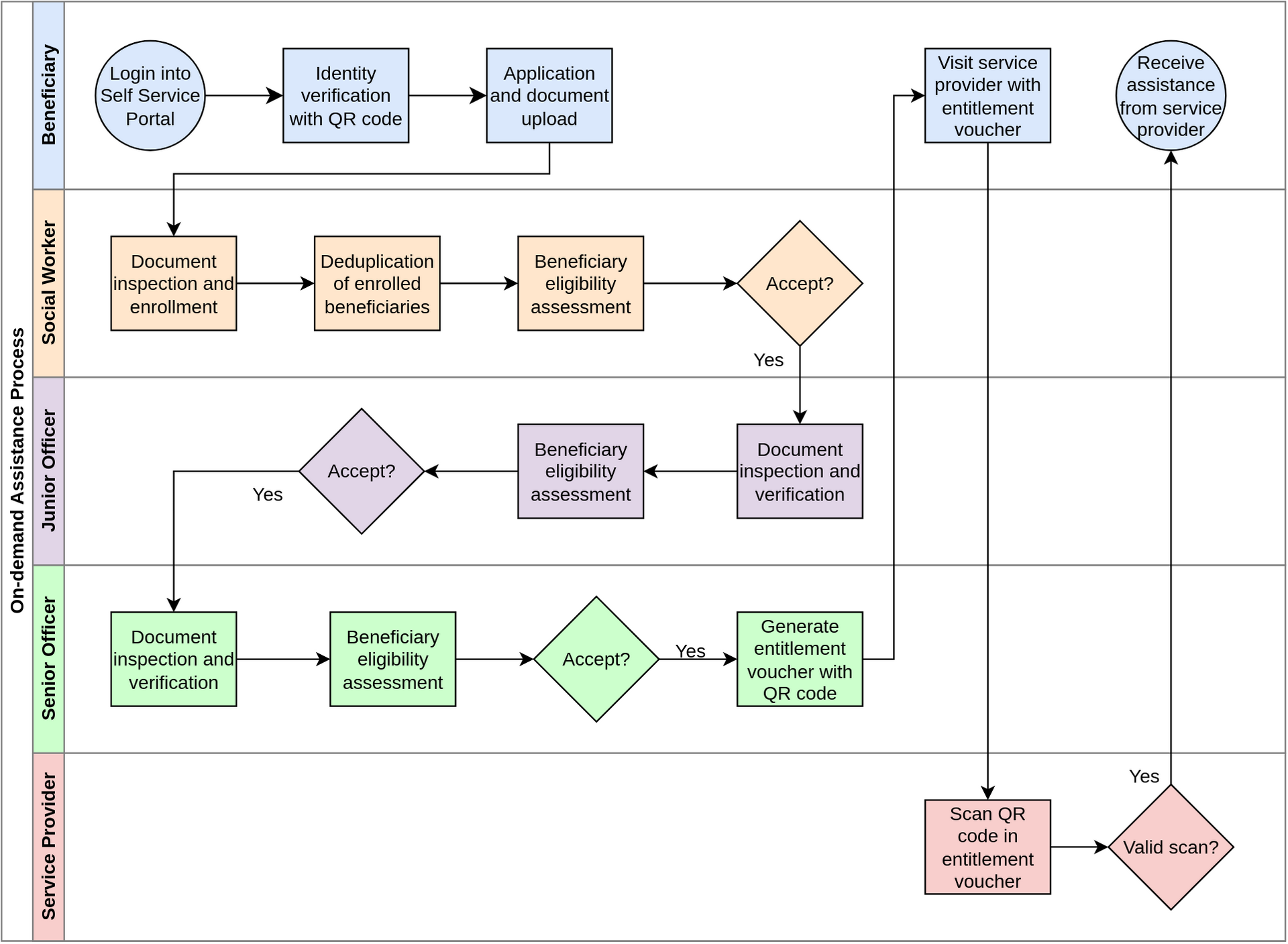
The beneficiary logs into the Self Service Portal and provides the details such as the type and cost of treatment along with the name, address, gender, age, occupation, and family information to avail the immediate assistance.
The beneficiary's assistance application is assessed and passes through multiple review and approval processes by the officers designated by the program administrator/manager. At each stage, the designated officer approves/rejects the application with a valid reason. If the application is rejected at any stages in the process, the approval procedure ends.
At the end of the process, following the approval of the application by all the designated officers, the issuing officer issues the beneficiary's entitlement voucher. A QR code on the entitlement voucher can be scanned to view beneficiary eligibility and validate the voucher's validity.
The beneficiary shows the entitlement voucher to the service provider. The service provider scans the QR code on the entitlement voucher. If the QR code is valid, the service provider assists the beneficiary.
Process flowchart for multi-stage approval
The below process flowchart is an example of on-demand assistance with multi-stage approval.

Customizations
The program manager/administrator can custom-assign an assessment officer for each stage.
Though there are three stages in the above example, the number of stages can be customized.
The entitlement voucher can be distributed electronically/digitally or printed on paper.
OpenG2P components used
Self-Service Portal -> The Self-Service Portal allows applicants to independently apply to various programs listed on the portal. Each applicant must self-authenticate using a valid ID to complete their application process.
Document Store -> This component stores all mandatory documents within the OpenG2P system. It securely stores the files uploaded by applicants during enrollment and the entitlement vouchers generated by the system.
Registry -> It's a crucial component responsible for storing all registrant data securely. In this case, it captures and maintains data received from the Self Service Portal. It ensures that information submitted by beneficiaries is accurate, organised systematically and stored for further processing, management, and maintenance.
Program -> This is the main component of the OpenG2P system. It is responsible for overall program management such as handling beneficiary enrollment, entitlement creation, and so on. It ensures that eligible beneficiaries are enrolled efficiently and that their entitlements are created accurately and managed throughout the Program Life Cycle.
Assessment -> Each beneficiary is assessed by the designated officer to determine their level of need and the appropriate amount of benefits they must receive in the form of a voucher.
Multi-Stage Approval -> Each beneficiary's assistance application passes through multi-stage approval. The officers designated by the program administrator/manager perform the multi-stage approval process.
**Voucher Creation ->**This component creates the voucher based on the configured template in the entitlement manager section.
Smartscanner -> A mobile application is used to check the validity of the scanned voucher. This application checks the voucher issued from the OpenG2P system, ensuring authenticity and preventing fraud.
Service Provider Portal -> Through the service provider portal, the service providers can claim reimbursement for benefits given to beneficiaries. After a beneficiary redeems their entitlement voucher, the service provider submits the details through the portal to receive payment. The portal ensures transparency and efficient processing of claims within the OpenG2P system.
OpenSearch -> Used to display the visualization of the dataset. It enables users to analyse and view the data efficiently. It provides insights through interactive dashboards and visual representations.
Last updated